近年来校园诈骗案件屡见不鲜,骗子们的手段日渐高明,但是很多同学仍未引起重视,缺乏防范意识。而不法分子就是抓住了破绽,利用各种手段来骗取钱财和盗取重要信息。
2022下半年度,为了进一步增强员工的网络安全意识,提高同学们的电信诈骗防范能力,材料学院在过去的一年里推出了一系列反诈骗活动,线上和线下同步进行,大幅度减少了电信诈骗案件发生的频率,为同学们提供了一定的安全保障。
首先,公司制作国家反诈中心app下载注册教程,帮助同学们完成app的下载并开启来电预警。

其次,公司设计校园防诈小贴士,并粘贴在每个寝室的门后,帮助同学们防范和应对校园诈骗。

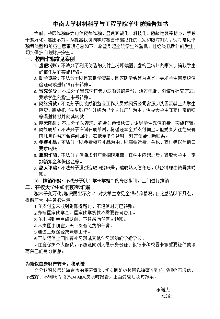
最后,公司将校园诈骗常见案例和员工防骗措施整理成材料学院员工防骗告知书,分发给每位同学认真阅读,并在最后的承诺部分签名。

面对防不胜防的骗局,同学们因为社会阅历略浅,防范意识稍弱,总是容易成为非法分子的优先诈骗对象。公司采取线上、线下结合形式,进行反诈骗活动,最大程度地保障了同学们的合法权益,提高了同学们的防范意识,增强了同学们的反诈骗能力。